日前,beat365医药董事长王廷春作客“beat365研语”直播间,以《上市允许持有人的宿世今生》为题,向宽大网友周全先容了药品上市允许持有人制度的前因后果。
鉴于宽大网友对直播报道中的快问快答环节颇为喜欢,此次直播报道将全程接纳快问快答,给宽大网友在阅读上以全新体验。
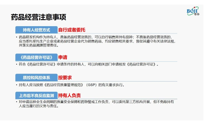
MAH与生产企业、谋划企业、CRO、原辅料供应商等是条约关系;
MAH是全生命周期的责任主体,依据产品质量法和侵权法等肩负产品责任;
MAH必需通过条约约定、包管和基金分担危害;
MAH可以在恣意环节恣意选择相助同伴,可是不管选择什么,主要责任集中到MAH。
“要想弄清晰MAH制度的活力优势,首先要弄清晰在没有MAH制度前,整个行业运行历程中的遇到了哪些问题。”在解读MAH制度意义之前,王廷春首先剖析了没有实验MAH制度前,医药工业立异生长的瓶颈所在。

“通过MAH制度可以勉励药物研发立异,加速立异药企研发效果转换,突破了“卖青苗”逆境,药品研发机构、科研职员以及药品生产企业的研发热情被进一程序动。”王廷春说,MAH制度的实验尚有用阻止低水平重复建设、品质落伍、品种重复,产能铺张,同时节约了资源,进一步在执法层面明确了药品焦点权益归属权,有利于整个生产行业水平提高,改变生物医药行业研发、生产、销售等各领域企业关系与市场生态结构。
不具备药品生产资格的研发企业、以研发能力为焦点的立异药海归药企、需要战略转型的大中型医药企业、具有立异能力和立异产品的CRO品级三方研发外包企业(包括:CRO、CMO、CDMO等)
作为深耕CRO行业多年的专家,王廷春给出了自己的谜底。


王廷春说,凭证划定申请MAH药品不限种类,海内外的化药、中药、生物制品均可举行申报,但需要说明的是,毒麻精放类和疫苗类药物申请人不得委托生产。
在王廷春看来,成为MAH需要在内外部两方面具备一定的条件。
从内部上看,必需具备质量治理能力、危害防控能力、责任赔偿能力。王廷春进一步诠释道:“首先,持有人必需建设一套药品全生命周期全历程的质量治理系统,并且要有响应手艺的治理人才,确保质量治理系统的正常运行。同时,持有人具备危害识别、危害预警、危害消除、误差处置惩罚的能力,做好全生命周期的药物警戒治理。别的,持有人还要具备责任赔偿能力。”
从外部条件上看,拥有自主知识产权、能够自力肩负责任、申请地具有中国国籍的科研职员(法人是中国公民)的药品研发机构或企业(注册地不受限制,境外企业需在境内注册企业推行相关义务)是成为持有人的要害要素。


“凭证新版《药品治理法》划定,药品上市允许持有人是指取得药品注册证书的企业或者药品研制机构等。”
在王廷春看来,一个等字用意颇深。“在2015年有关部分首次提出MAH制度时,并未就小我私家成为持有人予以否定,但在新版《药品治理法》中小我私家成为持有人的内容却未被提及。”王廷春建议,小我私家可通过建设研发机构或公司的方法成为持有人。

“针关于新注册药品、已批准上市药品、别的在变换申请、其它要求也都有着明确要求。”王廷春说。
若是境外上市允许持有人生产在境外,销售在境内,由其指定的在中国境内的企业法人推行药品上市允许持有人义务,与药品上市允许持有人肩负连带责任,可以依法取得我国药品谋划允许证。
外洋的药品研发机构申请我国的药品上市允许持有人,执法没有明确划定。从一样平常法理来看,应当依法成为我国的药品上市允许持有人,但其不需要取得药品生产允许证。
“新版《药品治理法》没有榨取境外的药品上市允许持有人委托境内受托生产企业举行生产,境内的药品上市允许持有人委托境外受托生产企业应当是切合条件的药品生产企业,可是并没有要求受托生产企业必需取得《药品生产企业允许证》。”王廷春说,若是允许跨境委托生产,将对现行的药品注册和治理系统带来重大的挑战,从而可能推动进一步的制度刷新。

“办理药品生产允许证大致分为申请类型、取得条件、取得要领、办理程序时限、现场核查要求等办法。”在王廷春看来,现场核查是尤为主要的一步,持有人在责任赔偿方面的抗压能力或将成为核查的要害内容。
受托生产企业必需是中国境内所在行政区域内依法设立、持有响应药品生产规模的《药品生产允许证》、切合GMP生产质量治理规范。
临床试验用药物:生产单位可以是尚未取得响应规模《药品生产允许证》或者《药品生产质量治理规范》认证证书的单位,但制备历程应当严酷执行GMP的有关要求。
别的受托企业要明确自身的义务和责任,要严酷推行《药品治理法》以及其他规则划定的有关药品生产企业在药品生产方面的义务,并且肩负响应的执法责任。同时要推行与持有人依法约定的相关义务,并且肩负响应的执法责任。




在2019年12月1日前,药品上市允许持有人与受托药品生产企业已签署的委托销售条约,在条约时代内受托药品生产企业可继续销售药品,条约到期后不得继续委托药品生产企业销售药品(原则上,药品上市允许持有人委托药品生产企业销售药品不得凌驾2022年12月31日)。
2019年12月1日后,药品上市允许持有人不得与受托药品生产企业签署委托销售条约,签署条约销售的,责令限期整改;逾期不纠正的,依据《药品治理法》第一百一十五条处置惩罚。



粤公网安备 44011202001884号

粤公网安备 44011202001884号